Arrow
Arrow annotation on figure
Description
Draw an arrow annotation anywhere on a figure. Set properties of an
Arrow object to control its appearance.
Creation
Create an arrow annotation on a figure using the annotation function.
annotation("arrow")Alternatively, create an arrow annotation by clicking the figure and selecting Arrow in the gallery on the Figure tab.
Properties
Color and Styling
Arrow color, specified as an RGB triplet, a hexadecimal color code, a color name,
or a short name. The default RGB triplet value of [0 0 0]
corresponds to black.
For a custom color, specify an RGB triplet or a hexadecimal color code.
An RGB triplet is a three-element row vector whose elements specify the intensities of the red, green, and blue components of the color. The intensities must be in the range
[0,1], for example,[0.4 0.6 0.7].A hexadecimal color code is a string scalar or character vector that starts with a hash symbol (
#) followed by three or six hexadecimal digits, which can range from0toF. The values are not case sensitive. Therefore, the color codes"#FF8800","#ff8800","#F80", and"#f80"are equivalent.
Alternatively, you can specify some common colors by name. This table lists the named color options, the equivalent RGB triplets, and the hexadecimal color codes.
| Color Name | Short Name | RGB Triplet | Hexadecimal Color Code | Appearance |
|---|---|---|---|---|
"red" | "r" | [1 0 0] | "#FF0000" |
|
"green" | "g" | [0 1 0] | "#00FF00" |
|
"blue" | "b" | [0 0 1] | "#0000FF" |
|
"cyan"
| "c" | [0 1 1] | "#00FFFF" |
|
"magenta" | "m" | [1 0 1] | "#FF00FF" |
|
"yellow" | "y" | [1 1 0] | "#FFFF00" |
|
"black" | "k" | [0 0 0] | "#000000" |
|
"white" | "w" | [1 1 1] | "#FFFFFF" |
|
"none" | Not applicable | Not applicable | Not applicable | No color |
This table lists the default color palettes for plots in the light and dark themes.
| Palette | Palette Colors |
|---|---|
Before R2025a: Most plots use these colors by default. |
|
|
|
You can get the RGB triplets and hexadecimal color codes for these palettes using the orderedcolors and rgb2hex functions. For example, get the RGB triplets for the "gem" palette and convert them to hexadecimal color codes.
RGB = orderedcolors("gem");
H = rgb2hex(RGB);Before R2023b: Get the RGB triplets using RGB =
get(groot,"FactoryAxesColorOrder").
Before R2024a: Get the hexadecimal color codes using H =
compose("#%02X%02X%02X",round(RGB*255)).
Example: "blue"
Example: [0 0 1]
Style of arrow stem, specified as one of the line styles listed in this table.
| Line Style | Description | Resulting Line |
|---|---|---|
"-" | Solid line |
|
"--" | Dashed line |
|
":" | Dotted line |
|
"-." | Dash-dotted line |
|
"none" | No line | No line |
Width of arrow stem, specified as a positive value in point units. One point equals 1/72 inch.
Example: 0.75
Style of the arrowhead, specified as one of the head style options in this table.
| Style | Result | Style | Result |
|---|---|---|---|
"plain" |
| "fourstar" |
|
"ellipse" |
| "rectangle" |
|
"vback1" |
| "diamond" |
|
"vback2" (default) |
| "rose" |
|
"vback3" |
| "hypocycloid" |
|
"cback1" |
| "astroid" |
|
"cback2" |
| "deltoid" |
|
"cback3" |
| "none" | No arrowhead |
Length of the arrowhead, specified as a scalar numeric value in point units. One
point equals 1/72 inch. The arrowhead extends backward from the point
(x_end,y_end) determined by the X and
Y properties.
Example: 15
Width of the arrowhead, specified as a scalar numeric value in point units. One point equals 1/72 inch.
Example: 15
Position
Beginning and ending x-coordinates, specified as a
two-element vector of the form [x_begin x_end].
By default, the units are normalized to the figure. The lower-left corner of the
figure maps to (0,0), and the upper-right corner maps to
(1,1). To change the units, use the Units
property.
Example: [0.2 0.5]
Beginning and ending y-coordinates, specified as a
two-element vector of the form [y_begin y_end].
By default, the units are normalized to the figure. The lower-left corner of the
figure maps to (0,0), and the upper-right corner maps to
(1,1). To change the units, use the Units
property.
Example: [0.2 0.5]
Size and location, specified as a four-element vector of the form
[x_begin y_begin dx dy]. The first two elements specify the
coordinates for the beginning of the arrow. The second two elements specify the slope
of the arrow.
By default, the units are normalized to the figure. The lower-left corner of the
figure maps to (0,0), and the upper-right corner maps to
(1,1). To change the units, use the Units
property.
Example: [0.5 0.5 0.2 0.3]
Position units, specified as one of the values in this table.
Units | Description |
|---|---|
"normalized" (default) | Normalized with respect to the figure, uipanel, or uitab that
contains the annotation. The lower-left corner of the container maps
to (0,0) and the upper-right corner maps to (1,1). |
"inches" | Inches. |
"centimeters" | Centimeters. |
"characters" |
Based on the default system font character size.
|
"points" | Points. One point equals 1/72 inch. |
"pixels" | Pixels. On Windows® and Macintosh systems, the size of a pixel is 1/96th of an inch. This size is independent of your system resolution. On Linux® systems, the size of a pixel is determined by your system resolution. |
All units are measured from the lower-left corner of the figure window.
This property affects the Position property.
If you change the units, then it is good practice to return it to
the default value after completing your computation to prevent affecting
other functions that assume Units is set to the
default value.
If you specify the Position and Units properties
using name-value arguments when creating the object, then the order of specification
matters. If you want to define the position with particular units, then you must set the
Units property before the Position
property.
Examples
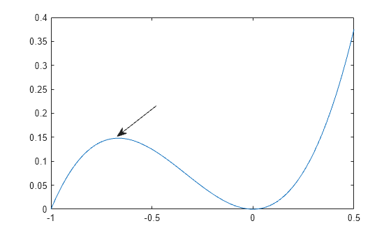
Create an arrow annotation on a figure. Specify the horizontal range of the arrow stem using the form [x_begin x_end] and vertical range of the arrow stem using the form [y_begin y_end]. By default, the units are normalized to the figure. So, the lower-left corner of the figure maps to (0,0) and the upper-right corner maps to (1,1).
x = linspace(-1,0.5);
y = x.^3 + x.^2;
plot(x,y)
xint = [0.40 0.30];
yint = [0.55 0.42];
annotation("arrow",xint,yint);
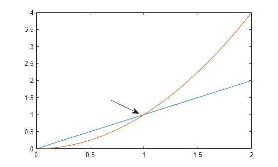
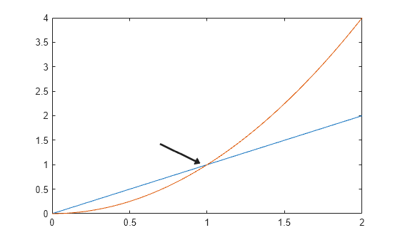
Create an arrow annotation on a figure.
x = linspace(0,2); y1 = x; plot(x,y1) hold on y2 = x.^2; plot(x,y2) hold off xint = [0.40 0.50]; yint = [0.40 0.32]; an = annotation("arrow",xint,yint);

Customize the arrow annotation by setting the arrowhead length, arrowhead width, arrowhead style, and line width.
an.HeadLength = 5;
an.HeadWidth = 7;
an.HeadStyle = "plain";
an.LineWidth = 2;
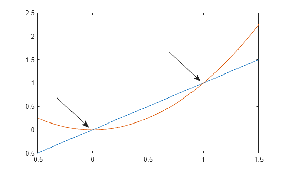
Create two arrow annotations on a figure.
x = linspace(-0.5,1.5); y1 = x; plot(x,y1) hold on y2 = x.^2; plot(x,y2) hold off xint1 = [0.20 0.31]; yint1 = [0.43 0.26]; an1 = annotation("arrow",xint1,yint1); xint2 = [0.59 0.70]; yint2 = [0.70 0.53]; an2 = annotation("arrow",xint2,yint2);

Set the line style of both arrow annotations to be dashed.
an1.LineStyle = "--"; an2.LineStyle = "--";

Version History
Introduced before R2006a
See Also
Functions
Objects
MATLAB Command
You clicked a link that corresponds to this MATLAB command:
Run the command by entering it in the MATLAB Command Window. Web browsers do not support MATLAB commands.
选择网站
选择网站以获取翻译的可用内容,以及查看当地活动和优惠。根据您的位置,我们建议您选择:。
您也可以从以下列表中选择网站:
如何获得最佳网站性能
选择中国网站(中文或英文)以获得最佳网站性能。其他 MathWorks 国家/地区网站并未针对您所在位置的访问进行优化。
美洲
- América Latina (Español)
- Canada (English)
- United States (English)
欧洲
- Belgium (English)
- Denmark (English)
- Deutschland (Deutsch)
- España (Español)
- Finland (English)
- France (Français)
- Ireland (English)
- Italia (Italiano)
- Luxembourg (English)
- Netherlands (English)
- Norway (English)
- Österreich (Deutsch)
- Portugal (English)
- Sweden (English)
- Switzerland
- United Kingdom (English)