Passive Cell Balancing
库:
Simscape /
Battery /
BMS /
Cell Balancing
描述
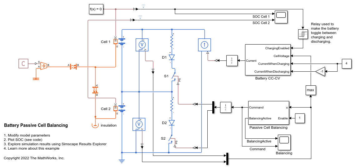
此模块实现了一种被动式电池电芯均衡算法。被动式电芯均衡技术通过在泄放电阻上消散多余电荷,使所有电芯保持相似的荷电状态值。
u 输入端口值的取值可以是电芯电压或电芯荷电状态 (SOC) 值。使能输入端口作为平衡程序的触发器。当使能变为 1 时,此模块开始平衡电池,直至电池完全平衡。
此模块支持单精度和双精度浮点仿真。
注意
要启用继承的单精度浮点仿真,除采样时间(-1 表示继承) 参数外,所有输入和参数的数据类型必须为 single。
您可以使用采样时间(-1 表示继承) 参数在模块的连续实现和离散实现之间进行切换。要将模块配置为连续时间模式,请将采样时间(-1 表示继承) 参数设置为 0。要配置离散时间模块,将采样时间(-1 表示继承) 参数设置为正值且不为零,或设置为 -1 以从上游模块继承采样时间。
注意
此模块的连续时间实现仅适用于双精度浮点仿真。如果您提供单精度浮点参数和输入,此模块会将它们转换为双精度浮点值,以防止出现错误。
下图显示了模块的结构:

方程
当使能输入端口值的值为 1 时,此模块开始对电池进行平衡处理,直至电池完全平衡。为平衡电池,该算法会对部分电芯进行放电,直至其电压或荷电状态与最低值电芯持平。
命令输出端口将平衡命令指定为由 0 或 1 元素组成的向量。该方程确定命令:
的每个元素,其中 Threshold 是平衡阈值参数的值,HysteresisBand 是停止平衡的滞后带参数的值,Commandold 是前一步的命令。
要指定命令输出端口的数据类型,请使用命令数据类型参数。
当电池中任何电芯的电压超过阈值值时,BalancingActive 输出端口为真。
示例
端口
输入
输出
参数
参考
[1] Daowd, Mohamed, Noshin Omar, Peter Van Den Bossche, and Joeri Van Mierlo. "Passive and active battery balancing comparison based on MATLAB simulation." 2011 IEEE Vehicle Power and Propulsion Conference (October 2011): 1-7. https://doi.org/10.1109/VPPC.2011.6043010.
扩展功能
版本历史记录
在 R2022b 中推出


