主要内容

slice

Create cross section 2-D slice of PCB

Since R2026a

    Description

    p2D = slice(pcbobj) returns pcb2D object by taking 2-D cross section through all layers of pcbComponent object in the Y-Z plane at x = 0, capturing all layers.

    example

    p2D = slice(pcbobj,p1, p2) returns pcb2D object by taking 2-D cross section through all layers of pcbComponent object at slicing axis defined by two end points p1 and p2.

    Examples

    collapse all

    Create pcbComponent object from rfpcb catalog object - in this example a coupled microstripline filter catalog object is used. Note that solver type must be specified MoM for slice function and 2-D solver to function.

    cfilter = pcbComponent(coupledMicrostripLine(Conductor=metal('copper')))
    cfilter = 
      pcbComponent with properties:
    
                  Name: 'Coupled Line Filter'
              Revision: 'v1.0'
            BoardShape: [1×1 antenna.Rectangle]
        BoardThickness: 0.0016
                Layers: {[1×1 antenna.Polygon]  [1×1 dielectric]  [1×1 antenna.Rectangle]}
            FeedFormat: 'FeedLocations'
         FeedLocations: [4×4 double]
          FeedDiameter: 0.0026
          ViaLocations: []
           ViaDiameter: []
          FeedViaModel: 'strip'
             Conductor: [1×1 metal]
                  Tilt: 0
              TiltAxis: [0 0 1]
                  Load: [1×1 lumpedElement]
            SolverType: 'MoM'
            IsShielded: 0
    
    

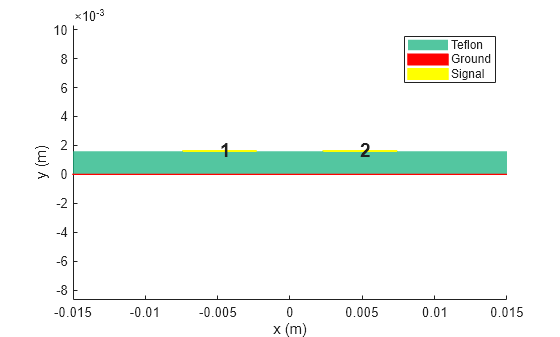
    Use slice function on pcbComponent to create pcb2D object. Visualize object, which has two signal traces in this case. All signal traces must be specified within a single cell. Note that the 2-D field solver's coordinate axes convention differs from the convention used for 3-D PCB structures: The y-axis runs in a vertical direction through layers of the 2D structure, with y=0 corresponding to the bottom of the PCB structure; the x-axis runs perpendicular to the y-axis and direction of signal propagation.

    pcb2d = slice(cfilter)
    pcb2d = 
      pcb2D with properties:
    
               Name: 'MyPCB2D'
         BoardWidth: 0.0300
        BoardCenter: 0
             Layers: {[1×2 trace2D]  [1×1 dielectric]  [1×1 trace2D]}
    
    
    show(pcb2d)

    Figure contains an axes object. The axes object with xlabel x (m), ylabel y (m) contains 6 objects of type patch, text. These objects represent Teflon, Ground, Signal.

    Calculate s parameters and RLGC properties at 1.9 GHz.

    spar = sparameters(pcb2d,1.9e9)
    spar = 
      sparameters with properties:
    
          Impedance: 50
           NumPorts: 4
         Parameters: [4×4 double]
        Frequencies: 1.9000e+09
    
    
    spar.Parameters
    ans = 4×4 complex
    
       0.0042 + 0.0203i   0.0255 - 0.0041i  -0.6235 + 0.1163i   0.1353 + 0.7190i
       0.0255 - 0.0041i   0.0042 + 0.0203i   0.1353 + 0.7190i  -0.6235 + 0.1164i
      -0.6235 + 0.1163i   0.1353 + 0.7190i   0.0042 + 0.0203i   0.0255 - 0.0041i
       0.1353 + 0.7190i  -0.6235 + 0.1164i   0.0255 - 0.0041i   0.0042 + 0.0203i
    
    
    pcb2Dproperties = rlgc(pcb2d,1.9e9);
    R2D = pcb2Dproperties.R
    R2D = 2×2
    
        2.6930    0.1773
        0.1773    2.6930
    
    
    L2D = pcb2Dproperties.L
    L2D = 2×2
    10-6 ×
    
        0.2234    0.0141
        0.0141    0.2234
    
    
    G2D = pcb2Dproperties.G
    G2D = 2×2
    10-3 ×
    
        0.1824    0.0008
        0.0008    0.1824
    
    
    C2D = pcb2Dproperties.C
    C2D = 2×2
    10-10 ×
    
        0.9041   -0.0281
       -0.0281    0.9041
    
    

    Input Arguments

    collapse all

    Input specified as pcbComponent object.

    Example: pcbobj = pcbComponent(coupledMicrostripLine(Conductor=metal('copper')))

    Data Types: string

    Name-Value Arguments

    collapse all

    Example: [-0.02 0.004]

    Specify optional pairs of arguments as Name1=Value1,...,NameN=ValueN, where Name is the argument name and Value is the corresponding value. Name-value arguments must appear after other arguments, but the order of the pairs does not matter.

    x1, y1 coordinates of the first cut line end point specified in meters.

    Example: [-0.02 0.004] places end point at coordinates x1 = -0.02, y1 = 0.004 meters.

    Data Types: double

    x2, y2 coordinates of second cut line end point, specified in meters.

    Example: [0.02 0.004] places end point at coordinates x2 = 0.02, y2 = 0.004 meters.

    Data Types: double

    Output Arguments

    collapse all

    Output returned as pcb2D object.

    Version History

    Introduced in R2026a