MATLAB 帮助中心
本页翻译不是最新的。点击此处可查看最新英文版本。
反余割(以弧度为单位)
Y = acsc(X)
Y = acsc(X) 以弧度为单位返回 X 各元素的 反余割 (csc-1)。该函数同时接受实数和复数输入。
X
对于 X 在区间 [-∞, -1] 和 [1, ∞] 中的实数值,acsc(X) 返回区间 [-π/2, π/2] 中的实数值。
acsc(X)
对于 X 在区间 (-1, 1) 内的实数值以及 X 的复数值,acsc(X) 返回复数值。
示例
全部折叠
求值的反余割。
acsc(3)
ans = 0.3398
计算向量 x 的各元素的反余割。acsc 函数按元素处理 x。
x
acsc
x = [0.5i 1+3i -2.2+i]; Y = acsc(x)
Y = 1×3 complex 0.0000 - 1.4436i 0.0959 - 0.2970i -0.3795 - 0.1833i
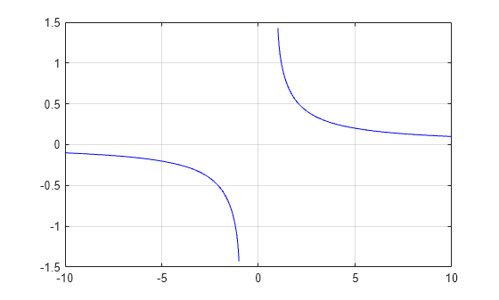
在区间 -10≤x<-1 和 1<x≤10 上绘制反余割函数。
x1 = -10:0.01:-1.01; x2 = 1.01:0.01:10; plot(x1,acsc(x1),'b') hold on plot(x2,acsc(x2),'b') grid on
角余割,指定为标量、向量、矩阵、多维数组、表或时间表。如果 X 为非标量,则按元素执行 acsc 运算。
数据类型: single | double | table | timetable 复数支持: 是
single
double
table
timetable
反余割定义为
csc−1(z)=sin−1(1z).
全部展开
acsc 函数完全支持 tall 数组。有关详细信息,请参阅 tall 数组。
backgroundPool
ThreadPool
此函数完全支持基于线程的环境。有关详细信息,请参阅在基于线程的环境中运行 MATLAB 函数。
acsc 函数支持 GPU 数组输入,但有以下用法说明和限制:
如果在 GPU 上运行的函数的输出可能为复数,则必须将其输入参量显式指定为复数。有关详细信息,请参阅在 GPU 上处理复数 (Parallel Computing Toolbox)。
有关详细信息,请参阅在 GPU 上运行 MATLAB 函数 (Parallel Computing Toolbox)。
此函数完全支持分布式数组。有关详细信息,请参阅使用分布式数组运行 MATLAB 函数 (Parallel Computing Toolbox)。
acsc 函数可以对表或时间表中的所有变量执行计算,而无需通过索引访问这些变量。所有变量都必须具有支持计算的数据类型。有关详细信息,请参阅Direct Calculations on Tables and Timetables。
acscd | asec | csc | cscd
acscd
asec
csc
cscd
You clicked a link that corresponds to this MATLAB command:
Run the command by entering it in the MATLAB Command Window. Web browsers do not support MATLAB commands.
选择网站
选择网站以获取翻译的可用内容,以及查看当地活动和优惠。根据您的位置,我们建议您选择:。
您也可以从以下列表中选择网站:
如何获得最佳网站性能
选择中国网站(中文或英文)以获得最佳网站性能。其他 MathWorks 国家/地区网站并未针对您所在位置的访问进行优化。
美洲
欧洲
亚太
联系您当地的办事处