nnz
非零矩阵元素的数目
说明
示例
将 nnz 与关系运算符结合使用可确定有多少矩阵元素满足条件。由于关系运算符产生由 1 和 0 组成的逻辑矩阵,因此 nnz 函数会对值为 1(即条件为 true)的元素进行计数。
创建一个矩阵并确定有多少元素大于 10。
X = magic(5)
X = 5×5
17 24 1 8 15
23 5 7 14 16
4 6 13 20 22
10 12 19 21 3
11 18 25 2 9
nnz(X>10)
ans = 15
矩阵的密度是指非零元素数与元素总数之比,即 nnz(X)/numel(X)。
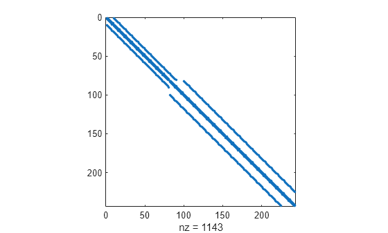
创建一个表示 L 形域上的有限差分拉普拉斯算子的稀疏矩阵,并计算其密度。
X = delsq(numgrid('L',20));
spy(X)
d = nnz(X)/numel(X)
d = 0.0194
结果表明,矩阵中只有约 2% 的元素是非零元素。
输入参数
输入矩阵。
数据类型: single | double | int8 | int16 | int32 | int64 | uint8 | uint16 | uint32 | uint64 | logical | duration | calendarDuration
复数支持: 是
扩展功能
nnz 函数完全支持 tall 数组。有关详细信息,请参阅 tall 数组。
C/C++ 代码生成
使用 MATLAB® Coder™ 生成 C 代码和 C++ 代码。
GPU 代码生成
使用 GPU Coder™ 为 NVIDIA® GPU 生成 CUDA® 代码。
此函数完全支持基于线程的环境。有关详细信息,请参阅在基于线程的环境中运行 MATLAB 函数。
nnz 函数完全支持 GPU 数组。要在 GPU 上运行该函数,请将输入数据指定为 gpuArray (Parallel Computing Toolbox)。有关详细信息,请参阅在 GPU 上运行 MATLAB 函数 (Parallel Computing Toolbox)。
此函数完全支持分布式数组。有关详细信息,请参阅使用分布式数组运行 MATLAB 函数 (Parallel Computing Toolbox)。
版本历史记录
在 R2006a 之前推出
MATLAB Command
You clicked a link that corresponds to this MATLAB command:
Run the command by entering it in the MATLAB Command Window. Web browsers do not support MATLAB commands.
选择网站
选择网站以获取翻译的可用内容,以及查看当地活动和优惠。根据您的位置,我们建议您选择:。
您也可以从以下列表中选择网站:
如何获得最佳网站性能
选择中国网站(中文或英文)以获得最佳网站性能。其他 MathWorks 国家/地区网站并未针对您所在位置的访问进行优化。
美洲
- América Latina (Español)
- Canada (English)
- United States (English)
欧洲
- Belgium (English)
- Denmark (English)
- Deutschland (Deutsch)
- España (Español)
- Finland (English)
- France (Français)
- Ireland (English)
- Italia (Italiano)
- Luxembourg (English)
- Netherlands (English)
- Norway (English)
- Österreich (Deutsch)
- Portugal (English)
- Sweden (English)
- Switzerland
- United Kingdom (English)