interpn
ndgrid 格式的一维、二维、三维和 N 维网格数据的插值
语法
说明
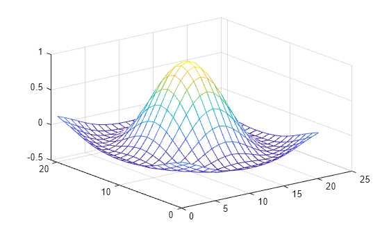
使用线性插值返回 n 变量函数在特定查询点的插入值。结果始终穿过函数的原始采样。Vq = interpn(X1,X2,...,Xn,V,Xq1,Xq2,...,Xqn)X1,X2,...,Xn 包含样本点的坐标。V 包含各样本点处的对应函数值。Xq1,Xq2,...,Xqn 包含查询点的坐标。
假定一个默认的样本点网格。默认网格的每个维度均包含点 1,2,3,...ni。ni 的值为 Vq = interpn(V,Xq1,Xq2,...,Xqn)V 中第 i 个维度的长度。如果您希望节省内存且不在意点之间的绝对距离,则可使用此语法。





