ylabel
为 y 轴添加标签
说明
ylabel(___, 使用一个或多个名称-值对组参量修改标签外观。例如,Name,Value)'FontSize',12 将字体大小设置为 12 磅。在所有其他输入参量之后指定名称-值对组参量。并非所有图形类型均支持修改标签外观。
返回用作 y 轴标签的文本对象。使用 t = ylabel(___)t 可在创建标签后对其进行修改。
示例
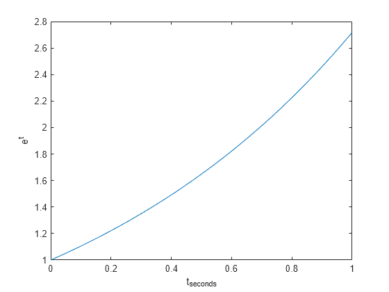
使用 '^' 和 '_' 字符在轴标签中包含上标和下标。使用花括号 {} 修改多个字符。
t = linspace(0,1); y = exp(t); plot(t,y) xlabel('t_{seconds}') ylabel('e^t')

使用 Name,Value 对组设置 x 轴标签的字体大小、字体粗细和文本颜色属性。
figure plot((1:10).^2) ylabel('Population','FontSize',12,... 'FontWeight','bold','Color','r')

'FontSize',12 采用 12 磅字体显示标签文本。'FontWeight','bold' 将文本设置为粗体。'Color','r' 将文本颜色设置为红色。
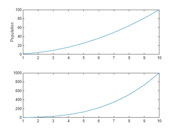
从 R2019b 开始,您可以使用 tiledlayout 和 nexttile 函数显示分块图。调用 tiledlayout 函数以创建一个 2×1 分块图布局。调用 nexttile 函数以创建坐标区对象 ax1 和 ax2。将数据绘制到每个坐标区中,并为顶部图创建 y 轴标签。
tiledlayout(2,1)
ax1 = nexttile;
plot((1:10).^2)
ylabel(ax1,'Population')
ax2 = nexttile;
plot((1:10).^3)
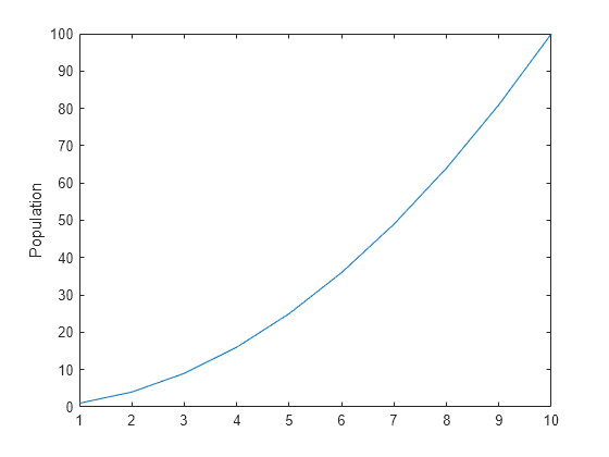
为 y 轴添加标签并返回用作标签的文本对象的句柄。
plot((1:10).^2)
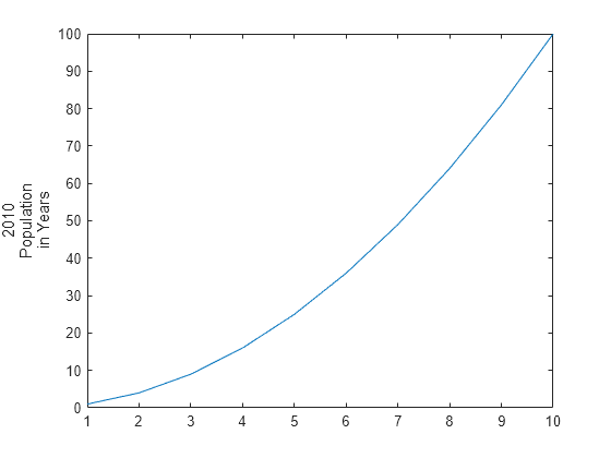
t = ylabel('Population');
将标签的颜色设置为红色。使用圆点表示法设置属性。
t.Color = 'red';
自 R2023a 开始提供
您可以通过将标签的 Rotation 属性设置为 0 度来旋转 y 轴标签,使其从左向右读取。默认情况下,y 轴标签的 Rotation 值为 90 度。旋转标签时,其 HorizontalAlignment 和 VerticalAlignment 属性会自动更改以防止与轴重叠。
创建一个绘图。然后添加旋转角度为 0 度的 y 轴标签。
plot((1:10)) mylabel = ylabel("Population","Rotation",0);

输入参数
轴标签,指定为字符串标量、字符向量、字符串数组、字符数组、元胞数组、分类数组或数值。
示例: 'my label'
示例: {'first line','second line'}
示例: 123
要将数值变量和文本包括在标签中,请使用 num2str 函数。例如:
x = 42;
txt = ['The value is ',num2str(x)];要包括特殊字符(例如上标、下标、希腊字母或数学符号),请使用 TeX 标记。有关支持的标记的列表,请参阅 Interpreter 属性。
创建多行标签:
使用字符串数组,其中每个元素包含一行文本,例如
["first line","second line"]。使用元胞数组,其中每个元胞包含一行文本,例如
{'first line','second line'}。使用字符数组,其中每一行包含相同数量的字符,例如
['abc'; 'ab ']。使用
sprintf创建包含换行符的文本,例如sprintf('first line \n second line')。
数值标签将通过 sprintf('%g',value) 转换为文本。例如,12345678 显示为 1.23457e+07。
注意
如果将标签指定为分类数组,MATLAB® 将使用数组中的值,而不是类别。
词语
default、factory和remove是保留字,作为标准字符引用时,标签中将不会出现。要在文本中单独显示这些单词中的任意单词,需在该单词之前放置反斜杠,例如'\default'或'\remove'。
名称-值参数
以 Name1=Value1,...,NameN=ValueN 的形式指定可选参量对组,其中 Name 是参量名称,Value 是对应的值。名称-值参量必须出现在其他参量之后,但对各个参量对组的顺序没有要求。
在 R2021a 之前,使用逗号分隔每个名称和值,并用引号将 Name 引起来。
示例: 'Color','red','FontSize',12 指定红色的 12 磅字体。
除了以下属性之外,还可以使用 Name,Value 对组参量指定其他文本对象属性。请参阅 Text 属性。
字体大小,指定为大于 0 的标量值(以磅为单位)。一磅等于 1/72 英寸。要更改字体单位,请使用 FontUnits 属性。
设置关联坐标区的字体大小属性还会影响标签字体大小。标签字体大小会更新为等于坐标区字体大小与标签缩放因子的积。坐标区的 FontSize 属性包含坐标区字体大小。坐标区的 LabelFontSizeMultiplier 属性包含标签缩放因子。默认情况下,坐标区字体大小为 10 磅,缩放因子为 1.1,因此 y 轴标签字体大小为 11 磅。
数据类型: single | double | int8 | int16 | int32 | int64 | uint8 | uint16 | uint32 | uint64
字符粗细,指定为 'normal' 或 'bold'。
MATLAB 使用 FontWeight 属性从系统提供的字体中选择一种字体。并非所有字体都有加粗字体。因此,指定加粗字体仍可能得到普通字体。
字体名称,指定为支持的字体名称或 "FixedWidth"。要正确显示和打印文本,您必须选择系统支持的字体。默认字体取决于您的操作系统和区域设置。
要使用在任何区域设置中都有较好显示效果的等宽字体,请使用 "FixedWidth"。等宽字体依赖于根 FixedWidthFontName 属性。设置根 FixedWidthFontName 属性会导致立即更新显示方式以使用新字体。
文本颜色,指定为 RGB 三元组、十六进制颜色代码、颜色名称或短名称。
对于自定义颜色,请指定 RGB 三元组或十六进制颜色代码。
RGB 三元组是包含三个元素的行向量,其元素分别指定颜色中红、绿、蓝分量的强度。强度值必须位于
[0,1]范围内,例如[0.4 0.6 0.7]。十六进制颜色代码是字符串标量或字符向量,以井号 (
#) 开头,后跟三个或六个十六进制数字,范围可以是0到F。这些值不区分大小写。因此,颜色代码"#FF8800"与"#ff8800"、"#F80"与"#f80"是等效的。
此外,还可以按名称指定一些常见的颜色。下表列出了一些命名颜色选项、其等效 RGB 三元组及十六进制颜色代码。
| 颜色名称 | 短名称 | RGB 三元组 | 十六进制颜色代码 | 外观 |
|---|---|---|---|---|
"red" | "r" | [1 0 0] | "#FF0000" |
|
"green" | "g" | [0 1 0] | "#00FF00" |
|
"blue" | "b" | [0 0 1] | "#0000FF" |
|
"cyan" | "c" | [0 1 1] | "#00FFFF" |
|
"magenta" | "m" | [1 0 1] | "#FF00FF" |
|
"yellow" | "y" | [1 1 0] | "#FFFF00" |
|
"black" | "k" | [0 0 0] | "#000000" |
|
"white" | "w" | [1 1 1] | "#FFFFFF" |
|
"none" | 不适用 | 不适用 | 不适用 | 无颜色 |
下表列出了浅色和深色主题中绘图的默认调色板。
| 调色板 | 调色板颜色 |
|---|---|
在 R2025a 之前的版本中: 大多数绘图默认使用这些颜色。 |
|
|
|
您可以使用 orderedcolors 和 rgb2hex 函数获取这些调色板的 RGB 三元组和十六进制颜色代码。例如,获取 "gem" 调色板的 RGB 三元组并将其转换为十六进制颜色代码。
RGB = orderedcolors("gem");
H = rgb2hex(RGB);在 R2023b 之前的版本中: 使用 RGB = get(groot,"FactoryAxesColorOrder") 获取 RGB 三元组。
在 R2024a 之前的版本中: 使用 H = compose("#%02X%02X%02X",round(RGB*255)) 获取十六进制颜色代码。
示例: 'blue'
示例: [0 0 1]
示例: '#0000FF'
文本方向,指定为以度为单位的标量值。0 度的旋转值可使文本处于水平。对于垂直文本,请将此属性设置为 90 或 -90。设置为正值可逆时针旋转文本。设置为负值可顺时针旋转文本。
数据类型: single | double | int8 | int16 | int32 | int64 | uint8 | uint16 | uint32 | uint64
文本解释器,指定为下列值之一:
'tex'- 使用 TeX 标记子集解释字符。'latex'- 使用 LaTeX 标记解释字符。'none'- 显示字面字符。
TeX 标记
默认情况下,MATLAB 支持一部分 TeX 标记。使用 TeX 标记可添加下标和上标,修改字体类型和颜色,并在文本中包括特殊字符。
修饰符会一直作用到文本结尾,但上标和下标除外,因为它们仅修饰下一个字符或花括号中的字符。当您将解释器设置为 "tex" 时,支持的修饰符如下所示。
| 修饰符 | 描述 | 示例 |
|---|---|---|
^{ } | 上标 | "text^{superscript}" |
_{ } | 下标 | "text_{subscript}" |
\bf | 粗体 | "\bf text" |
\it | 斜体 | "\it text" |
\sl | 伪斜体(通常与斜体相同) | "\sl text" |
\rm | 常规字体 | "\rm text" |
\fontname{ | 字体名称 - 将 替换为字体系列的名称。您可以将此说明符与其他修饰符结合使用。 | "\fontname{Courier} text" |
\fontsize{ | 字体大小 - 将 替换为以磅为单位的数值标量值。 | "\fontsize{15} text" |
\color{ | 字体颜色 - 将 替换为以下颜色之一:red、green、yellow、magenta、blue、black、white、gray、darkGreen、orange 或 lightBlue。 | "\color{magenta} text" |
\color[rgb]{specifier} | 自定义字体颜色 - 将 替换为三元素 RGB 三元组。 | "\color[rgb]{0,0.5,0.5} text" |
下表列出了 "tex" 解释器所支持的特殊字符。
| 字符序列 | 符号 | 字符序列 | 符号 | 字符序列 | 符号 |
|---|---|---|---|---|---|
| α |
| υ |
| ~ |
| ∠ |
| ϕ |
| ≤ |
|
|
| χ |
| ∞ |
| β |
| ψ |
| ♣ |
| γ |
| ω |
| ♦ |
| δ |
| Γ |
| ♥ |
| ϵ |
| Δ |
| ♠ |
| ζ |
| Θ |
| ↔ |
| η |
| Λ |
| ← |
| θ |
| Ξ |
| ⇐ |
| ϑ |
| Π |
| ↑ |
| ι |
| Σ |
| → |
| κ |
| ϒ |
| ⇒ |
| λ |
| Φ |
| ↓ |
| µ |
| Ψ |
| º |
| ν |
| Ω |
| ± |
| ξ |
| ∀ |
| ≥ |
| π |
| ∃ |
| ∝ |
| ρ |
| ∍ |
| ∂ |
| σ |
| ≅ |
| • |
| ς |
| ≈ |
| ÷ |
| τ |
| ℜ |
| ≠ |
| ≡ |
| ⊕ |
| ℵ |
| ℑ |
| ∪ |
| ℘ |
| ⊗ |
| ⊆ |
| ∅ |
| ∩ |
| ∈ |
| ⊇ |
| ⊃ |
| ⌈ |
| ⊂ |
| ∫ |
| · |
| ο |
| ⌋ |
| ¬ |
| ∇ |
| ⌊ |
| x |
| ... |
| ⊥ |
| √ |
| ´ |
| ∧ |
| ϖ |
| ∅ |
| ⌉ |
| 〉 |
| | |
| ∨ |
| 〈 |
| © |
LaTeX 标记
要使用 LaTeX 标记,请将解释器设置为 "latex"。对于行内模式,用单美元符号 ($) 将标记括起来。对于显示模式,用双美元符号 ($$) 将标记括起来。
| LaTeX 模式 | 示例 | 结果 |
|---|---|---|
| 行内 |
"$\int_1^{20} x^2 dx$" |
|
| 显示 |
"$$\int_1^{20} x^2 dx$$" |
|
显示的文本将使用默认的 LaTeX 字体样式。FontName、FontWeight 和 FontAngle 属性不起任何作用。要更改字体样式,请使用 LaTeX 标记。
用于 LaTeX 解释器的文本最多可以包含 1200 个字符。对于多行文本,请在此数量的基础上每行减少约 10 个字符。
MATLAB 支持大多数标准 LaTeX 数学模式命令。有关详细信息,请参阅支持的 LaTeX 命令。有关使用 TeX 和 LaTeX 的示例,请参阅图文本中的希腊字母和特殊字符。
输出参量
用作 y 轴标签的文本对象。使用 t 可在创建标签后访问和修改标签的属性。
提示
默认情况下,
Interactions属性包含editInteraction,因此可以通过点击文本来编辑文本。要禁用此交互,请将文本对象的Interactions属性设置为[]。
版本历史记录
在 R2006a 之前推出MATLAB Command
You clicked a link that corresponds to this MATLAB command:
Run the command by entering it in the MATLAB Command Window. Web browsers do not support MATLAB commands.
选择网站
选择网站以获取翻译的可用内容,以及查看当地活动和优惠。根据您的位置,我们建议您选择:。
您也可以从以下列表中选择网站:
如何获得最佳网站性能
选择中国网站(中文或英文)以获得最佳网站性能。其他 MathWorks 国家/地区网站并未针对您所在位置的访问进行优化。
美洲
- América Latina (Español)
- Canada (English)
- United States (English)
欧洲
- Belgium (English)
- Denmark (English)
- Deutschland (Deutsch)
- España (Español)
- Finland (English)
- France (Français)
- Ireland (English)
- Italia (Italiano)
- Luxembourg (English)
- Netherlands (English)
- Norway (English)
- Österreich (Deutsch)
- Portugal (English)
- Sweden (English)
- Switzerland
- United Kingdom (English)














