sinh
双曲正弦
说明
示例
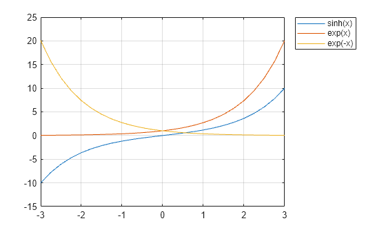
双曲正弦满足恒等式 。换句话说, 是函数 和 之差的一半。通过绘制函数可对此进行验证。
创建一个向量,其中包含 -3 和 3 之间的值,步长为 0.25。计算并绘制 sinh(x)、exp(x) 和 exp(-x) 的值。与预期相符,sinh 曲线在 exp(x) 大时为正,而在 exp(-x) 大时为负。
x = -3:0.25:3; y1 = sinh(x); y2 = exp(x); y3 = exp(-x); plot(x,y1,x,y2,x,y3) grid on legend('sinh(x)','exp(x)','exp(-x)','Location','bestoutside')

输入参数
以弧度为单位的输入角度,指定为标量、向量、矩阵、多维数组、表或时间表。
数据类型: single | double | table | timetable
复数支持: 是
详细信息
角度 x 的双曲正弦可以用指数函数表示为
对于具有复数参量的传统正弦函数,恒等式为
扩展功能
sinh 函数完全支持 tall 数组。有关详细信息,请参阅 tall 数组。
C/C++ 代码生成
使用 MATLAB® Coder™ 生成 C 代码和 C++ 代码。
GPU 代码生成
使用 GPU Coder™ 为 NVIDIA® GPU 生成 CUDA® 代码。
此函数完全支持基于线程的环境。有关详细信息,请参阅在基于线程的环境中运行 MATLAB 函数。
sinh 函数完全支持 GPU 数组。要在 GPU 上运行该函数,请将输入数据指定为 gpuArray (Parallel Computing Toolbox)。有关详细信息,请参阅在 GPU 上运行 MATLAB 函数 (Parallel Computing Toolbox)。
此函数完全支持分布式数组。有关详细信息,请参阅使用分布式数组运行 MATLAB 函数 (Parallel Computing Toolbox)。
版本历史记录
在 R2006a 之前推出sinh 函数可以对表或时间表中的所有变量执行计算,而无需通过索引访问这些变量。所有变量都必须具有支持计算的数据类型。有关详细信息,请参阅Direct Calculations on Tables and Timetables。
MATLAB Command
You clicked a link that corresponds to this MATLAB command:
Run the command by entering it in the MATLAB Command Window. Web browsers do not support MATLAB commands.
选择网站
选择网站以获取翻译的可用内容,以及查看当地活动和优惠。根据您的位置,我们建议您选择:。
您也可以从以下列表中选择网站:
如何获得最佳网站性能
选择中国网站(中文或英文)以获得最佳网站性能。其他 MathWorks 国家/地区网站并未针对您所在位置的访问进行优化。
美洲
- América Latina (Español)
- Canada (English)
- United States (English)
欧洲
- Belgium (English)
- Denmark (English)
- Deutschland (Deutsch)
- España (Español)
- Finland (English)
- France (Français)
- Ireland (English)
- Italia (Italiano)
- Luxembourg (English)
- Netherlands (English)
- Norway (English)
- Österreich (Deutsch)
- Portugal (English)
- Sweden (English)
- Switzerland
- United Kingdom (English)
