plot
二维线图

语法
说明
向量和矩阵数据
plot( 绘制 Y)Y 对一组隐式 x 坐标的图。
如果
Y是向量,则 x 坐标范围从 1 到length(Y)。如果
Y是矩阵,则对于Y中的每个列,图中包含一个对应的行。x 坐标的范围是从 1 到Y的行数。
如果 Y 包含复数,MATLAB® 绘制 Y 的虚部对 Y 的实部的图。如果同时指定了 X 和 Y,虚部将被忽略。
表数据
示例
将 x 创建为由 0 和 之间的线性间隔值组成的向量。在各值之间使用递增量 。将 y 创建为 x 的正弦值。创建数据的线图。
x = 0:pi/100:2*pi; y = sin(x); plot(x,y)

将 x 定义为 100 个介于 和 之间的线性间隔值。将 y1 和 y2 定义为 x 的正弦和余弦值。创建上述两个数据集的线图。
x = linspace(-2*pi,2*pi); y1 = sin(x); y2 = cos(x); figure plot(x,y1,x,y2)

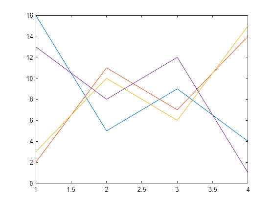
将 Y 定义为 magic 函数返回的 4×4 矩阵。
Y = magic(4)
Y = 4×4
16 2 3 13
5 11 10 8
9 7 6 12
4 14 15 1
创建 Y 的二维线图。MATLAB® 将矩阵的每一列绘制为单独的线条。
figure plot(Y)

绘制三条正弦曲线,每条曲线之间存在较小的相移。第一条曲线使用默认的线型。为第二条曲线指定虚线样式,为第三条曲线指定点线样式。
x = 0:pi/100:2*pi; y1 = sin(x); y2 = sin(x-0.25); y3 = sin(x-0.5); figure plot(x,y1,x,y2,'--',x,y3,':')

MATLAB® 按默认的色序循环使用线条颜色。
绘制三条正弦曲线,每条曲线之间存在较小的相移。第一条正弦曲线使用绿色线条,不带标记。第二条正弦曲线使用蓝色虚线,带圆形标记。第三条正弦曲线只使用青蓝色星号标记。
x = 0:pi/10:2*pi; y1 = sin(x); y2 = sin(x-0.25); y3 = sin(x-0.5); figure plot(x,y1,'g',x,y2,'b--o',x,y3,'c*')

通过指定标记符号并将 MarkerIndices 属性设置为名称-值对组,创建一个线图并每隔四个数据点显示一个标记。
x = linspace(0,10); y = sin(x); plot(x,y,'-o','MarkerIndices',1:5:length(y))

创建线图并使用 LineSpec 选项指定带正方形标记的绿色虚线。使用 Name,Value 对组来指定线宽、标记大小和标记颜色。将标记边颜色设置为蓝色,并使用 RGB 颜色值设置标记面颜色。
x = -pi:pi/10:pi; y = tan(sin(x)) - sin(tan(x)); figure plot(x,y,'--gs',... 'LineWidth',2,... 'MarkerSize',10,... 'MarkerEdgeColor','b',... 'MarkerFaceColor',[0.5,0.5,0.5])

使用 linspace 函数将 x 定义为 0 到 10 之间 150 个值组成的向量。将 y 定义为 x 的余弦值。
x = linspace(0,10,150); y = cos(5*x);
创建余弦曲线的二维线图。使用 RGB 颜色值将线条颜色更改为蓝绿色。使用 title、xlabel 和 ylabel 函数为图形添加标题和轴标签。
figure plot(x,y,'Color',[0,0.7,0.9]) title('2-D Line Plot') xlabel('x') ylabel('cos(5x)')

将 t 定义为 7 个介于 0 到 3 分钟之间的 duration 线性间隔值。绘制随机数据并使用 'DurationTickFormat' 名称-值对组参量指定 duration 刻度线的格式。
t = 0:seconds(30):minutes(3); y = rand(1,7); plot(t,y,'DurationTickFormat','mm:ss')

自 R2022a 开始
基于表数据绘图的一种便捷方法是将表传递给 plot 函数,并指定要绘制的变量。
将 weather.csv 作为时间表 tbl 读取。然后显示该表的前三行。
tbl = readtimetable("weather.csv");
tbl = sortrows(tbl);
head(tbl,3) Time WindDirection WindSpeed Humidity Temperature RainInchesPerMinute CumulativeRainfall PressureHg PowerLevel LightIntensity
____________________ _____________ _________ ________ ___________ ___________________ __________________ __________ __________ ______________
25-Oct-2021 00:00:09 46 1 84 49.2 0 0 29.96 4.14 0
25-Oct-2021 00:01:09 45 1.6 84 49.2 0 0 29.96 4.139 0
25-Oct-2021 00:02:09 36 2.2 84 49.2 0 0 29.96 4.138 0
在 x 轴上绘制行时间,在 y 轴上绘制 RainInchesPerMinute 变量。在绘制来自时间表的数据时,默认情况下,行时间绘制在 x 轴上。因此,您不需要指定 Time 变量。以 p 形式返回 Line 对象。请注意,轴标签与变量名称匹配。
p = plot(tbl,"RainInchesPerMinute");
要修改线条的各个方面,请对 Line 对象设置 LineStyle、Color 和 Marker 属性。例如,将线条更改为具有点标记的红色点线。
p.LineStyle = ":"; p.Color = "red"; p.Marker = ".";

自 R2022a 开始
将 weather.csv 作为时间表 tbl 读取,并显示表的前几行。
tbl = readtimetable("weather.csv");
head(tbl,3) Time WindDirection WindSpeed Humidity Temperature RainInchesPerMinute CumulativeRainfall PressureHg PowerLevel LightIntensity
____________________ _____________ _________ ________ ___________ ___________________ __________________ __________ __________ ______________
25-Oct-2021 00:00:09 46 1 84 49.2 0 0 29.96 4.14 0
25-Oct-2021 00:01:09 45 1.6 84 49.2 0 0 29.96 4.139 0
25-Oct-2021 00:02:09 36 2.2 84 49.2 0 0 29.96 4.138 0
在 x 轴上绘制行时间,在 y 轴上绘制 Temperature 和 PressureHg 变量。在绘制来自时间表的数据时,默认情况下,行时间绘制在 x 轴上。因此,您不需要指定 Time 变量。
添加一个图例。请注意,图例标签与变量名称匹配。
plot(tbl,["Temperature" "PressureHg"]) legend

调用 tiledlayout 函数以创建一个 2×1 分块图布局。调用 nexttile 函数创建一个坐标区对象,并将该对象返回为 ax1。通过将 ax1 传递给 plot 函数来创建顶部绘图。通过将坐标区传递给 title 和 ylabel 函数,为图添加标题和 y 轴标签。重复该过程以创建底部绘图。
% Create data and 2-by-1 tiled chart layout x = linspace(0,3); y1 = sin(5*x); y2 = sin(15*x); tiledlayout(2,1) % Top plot ax1 = nexttile; plot(ax1,x,y1) title(ax1,'Top Plot') ylabel(ax1,'sin(5x)') % Bottom plot ax2 = nexttile; plot(ax2,x,y2) title(ax2,'Bottom Plot') ylabel(ax2,'sin(15x)')

将 x 定义为 100 个介于 和 之间的线性间隔值。将 y1 和 y2 定义为 x 的正弦和余弦值。为上述两个数据集分别创建线图,并在 p 中返回两个图形线条。
x = linspace(-2*pi,2*pi); y1 = sin(x); y2 = cos(x); p = plot(x,y1,x,y2);

将第一个线条的线宽更改为 2。向第二行添加星形标记。使用圆点表示法设置属性。
p(1).LineWidth = 2;
p(2).Marker = '*';
绘制以点 (4,3) 为中心以 2 为半径的圆。使用 axis equal 可沿每个坐标方向使用相等的数据单位。
r = 2;
xc = 4;
yc = 3;
theta = linspace(0,2*pi);
x = r*cos(theta) + xc;
y = r*sin(theta) + yc;
plot(x,y)
axis equal
输入参数
x 坐标,指定为标量、向量或矩阵。X 的大小和形状取决于您的数据形状和您要创建的绘图类型。下表说明了最常见的情况。
| 绘图类型 | 如何指定坐标 |
|---|---|
| 单点 | 将 plot(1,2,"o") |
| 一组点 | 指定 plot([1 2 3],[4; 5; 6]) |
| 多组点 (使用向量) | 指定连续的多对 plot([1 2 3],[4 5 6],[1 2 3],[7 8 9]) |
| 多组点 (使用矩阵) | 如果所有组共享相同的 x 或 y 坐标,请将共享坐标指定为一个向量,将其他坐标指定为一个矩阵。该向量的长度必须与该矩阵的维度之一相匹配。例如: plot([1 2 3],[4 5 6; 7 8 9]) 也可以指定 plot([1 2 3; 4 5 6],[7 8 9; 10 11 12]) |
数据类型: single | double | int8 | int16 | int32 | int64 | uint8 | uint16 | uint32 | uint64 | categorical | datetime | duration
y 坐标,指定为标量、向量或矩阵。Y 的大小和形状取决于您的数据形状和您要创建的绘图类型。下表说明了最常见的情况。
| 绘图类型 | 如何指定坐标 |
|---|---|
| 单点 | 将 plot(1,2,"o") |
| 一组点 | 指定 plot([1 2 3],[4; 5; 6]) 或者,只指定 y 坐标。例如: plot([4 5 6]) |
| 多组点 (使用向量) | 指定连续的多对 plot([1 2 3],[4 5 6],[1 2 3],[7 8 9]) |
| 多组点 (使用矩阵) | 如果所有组共享相同的 x 或 y 坐标,请将共享坐标指定为一个向量,将其他坐标指定为一个矩阵。该向量的长度必须与该矩阵的维度之一相匹配。例如: plot([1 2 3],[4 5 6; 7 8 9]) 也可以指定 plot([1 2 3; 4 5 6],[7 8 9; 10 11 12]) |
数据类型: single | double | int8 | int16 | int32 | int64 | uint8 | uint16 | uint32 | uint64 | categorical | datetime | duration
线型、标记和颜色,指定为包含符号的字符串标量或字符向量。符号可以按任意顺序显示。您不需要同时指定所有三个特征(线型、标记和颜色)。例如,如果忽略线型,只指定标记,则绘图只显示标记,不显示线条。
示例: "--or" 是带有圆形标记的红色虚线。
| 线型 | 描述 | 表示的线条 |
|---|---|---|
"-" | 实线 |
|
"--" | 虚线 |
|
":" | 点线 |
|
"-." | 点划线 |
|
| 标记 | 描述 | 生成的标记 |
|---|---|---|
"o" | 圆圈 |
|
"+" | 加号 |
|
"*" | 星号 |
|
"." | 点 |
|
"x" | 叉号 |
|
"_" | 水平线条 |
|
"|" | 垂直线条 |
|
"square" | 方形 |
|
"diamond" | 菱形 |
|
"^" | 上三角 |
|
"v" | 下三角 |
|
">" | 右三角 |
|
"<" | 左三角 |
|
"pentagram" | 五角形 |
|
"hexagram" | 六角形 |
|
| 颜色名称 | 短名称 | RGB 三元组 | 外观 |
|---|---|---|---|
"red" | "r" | [1 0 0] |
|
"green" | "g" | [0 1 0] |
|
"blue" | "b" | [0 0 1] |
|
"cyan" | "c" | [0 1 1] |
|
"magenta" | "m" | [1 0 1] |
|
"yellow" | "y" | [1 1 0] |
|
"black" | "k" | [0 0 0] |
|
"white" | "w" | [1 1 1] |
|
包含要绘制的数据的源表,指定为表或时间表。
包含 x 坐标的表变量,使用下表中的索引方案之一指定。
| 索引方案 | 示例 |
|---|---|
变量名称:
|
|
变量索引:
|
|
变量类型:
|
|
您指定的表变量可以包含数值、分类、日期时间或持续时间值。如果 xvar 和 yvar 都指定多个变量,则变量的数目必须相同。
示例: plot(tbl,["x1","x2"],"y") 为 x 坐标指定名为 x1 和 x2 的表变量。
示例: plot(tbl,2,"y") 为 x 坐标指定第二个变量。
示例: plot(tbl,vartype("numeric"),"y") 为 x 坐标指定所有数值变量。
包含 y 坐标的表变量,使用下表中的索引方案之一指定。
| 索引方案 | 示例 |
|---|---|
变量名称:
|
|
变量索引:
|
|
变量类型:
|
|
您指定的表变量可以包含数值、分类、日期时间或持续时间值。如果 xvar 和 yvar 都指定多个变量,则变量的数目必须相同。
示例: plot(tbl,"x",["y1","y2"]) 为 y 坐标指定名为 y1 和 y2 的表变量。
示例: plot(tbl,"x",2) 为 y 坐标指定第二个变量。
示例: plot(tbl,"x",vartype("numeric")) 为 y 坐标指定所有数值变量。
名称-值参数
以 Name1=Value1,...,NameN=ValueN 的形式指定可选参量对组,其中 Name 是参量名称,Value 是对应的值。名称-值参量必须出现在其他参量之后,但参量对组的顺序无关紧要。
示例: plot([0 1],[2 3],LineWidth=2)
在 R2021a 之前,使用逗号分隔每个名称和值,并用引号将 Name 引起来。
示例: plot([0 1],[2 3],"LineWidth",2)
注意
此处所列的属性只是一部分。有关完整列表,请参阅 Line 属性。
线条颜色,指定为 RGB 三元组、十六进制颜色代码、颜色名称或短名称。
对于自定义颜色,请指定 RGB 三元组或十六进制颜色代码。
RGB 三元组是包含三个元素的行向量,其元素分别指定颜色中红、绿、蓝分量的强度。强度值必须位于
[0,1]范围内,例如[0.4 0.6 0.7]。十六进制颜色代码是字符串标量或字符向量,以井号 (
#) 开头,后跟三个或六个十六进制数字,范围可以是0到F。这些值不区分大小写。因此,颜色代码"#FF8800"与"#ff8800"、"#F80"与"#f80"是等效的。
此外,还可以按名称指定一些常见的颜色。下表列出了一些命名颜色选项、其等效 RGB 三元组及十六进制颜色代码。
| 颜色名称 | 短名称 | RGB 三元组 | 十六进制颜色代码 | 外观 |
|---|---|---|---|---|
"red" | "r" | [1 0 0] | "#FF0000" |
|
"green" | "g" | [0 1 0] | "#00FF00" |
|
"blue" | "b" | [0 0 1] | "#0000FF" |
|
"cyan" | "c" | [0 1 1] | "#00FFFF" |
|
"magenta" | "m" | [1 0 1] | "#FF00FF" |
|
"yellow" | "y" | [1 1 0] | "#FFFF00" |
|
"black" | "k" | [0 0 0] | "#000000" |
|
"white" | "w" | [1 1 1] | "#FFFFFF" |
|
"none" | 不适用 | 不适用 | 不适用 | 无颜色 |
下表列出了浅色和深色主题中绘图的默认调色板。
| 调色板 | 调色板颜色 |
|---|---|
在 R2025a 之前的版本中: 大多数绘图默认使用这些颜色。 |
|
|
|
您可以使用 orderedcolors 和 rgb2hex 函数获取这些调色板的 RGB 三元组和十六进制颜色代码。例如,获取 "gem" 调色板的 RGB 三元组并将其转换为十六进制颜色代码。
RGB = orderedcolors("gem");
H = rgb2hex(RGB);在 R2023b 之前的版本中: 使用 RGB = get(groot,"FactoryAxesColorOrder") 获取 RGB 三元组。
在 R2024a 之前的版本中: 使用 H = compose("#%02X%02X%02X",round(RGB*255)) 获取十六进制颜色代码。
示例: "blue"
示例: [0 0 1]
示例: "#0000FF"
线型,指定为下表中列出的选项之一。
| 线型 | 描述 | 表示的线条 |
|---|---|---|
"-" | 实线 |
|
"--" | 虚线 |
|
":" | 点线 |
|
"-." | 点划线 |
|
"none" | 无线条 | 无线条 |
线宽,指定为以磅为单位的正值,其中 1 磅 = 1/72 英寸。如果该线条具有标记,则线条宽度也会影响标记边。
线宽不能小于像素的宽度。如果将线宽设置为小于系统上像素宽度的值,则线条显示为一个像素的宽度。
标记符号,指定为下表中列出的值之一。默认情况下,对象不显示标记。指定标记符号可在每个数据点或顶点添加标记。
| 标记 | 描述 | 生成的标记 |
|---|---|---|
"o" | 圆圈 |
|
"+" | 加号 |
|
"*" | 星号 |
|
"." | 点 |
|
"x" | 叉号 |
|
"_" | 水平线条 |
|
"|" | 垂直线条 |
|
"square" | 方形 |
|
"diamond" | 菱形 |
|
"^" | 上三角 |
|
"v" | 下三角 |
|
">" | 右三角 |
|
"<" | 左三角 |
|
"pentagram" | 五角形 |
|
"hexagram" | 六角形 |
|
"none" | 无标记 | 不适用 |
要显示标记的数据点的索引,指定为正整数向量。如果不指定索引,MATLAB 将在每个数据点显示一个标记。
注意
要查看标记,还必须指定标记符号。
示例: plot(x,y,"-o","MarkerIndices",[1 5 10]) 在第一、第五和第十个数据点处显示圆形标记。
示例: plot(x,y,"-x","MarkerIndices",1:3:length(y)) 每隔三个数据点显示一个交叉标记。
示例: plot(x,y,"Marker","square","MarkerIndices",5) 在第五个数据点显示一个正方形标记。
标记轮廓颜色,指定为 "auto"、RGB 三元组、十六进制颜色代码、颜色名称或短名称。默认值 "auto" 使用与 Color 属性相同的颜色。
对于自定义颜色,请指定 RGB 三元组或十六进制颜色代码。
RGB 三元组是包含三个元素的行向量,其元素分别指定颜色中红、绿、蓝分量的强度。强度值必须位于
[0,1]范围内,例如[0.4 0.6 0.7]。十六进制颜色代码是字符串标量或字符向量,以井号 (
#) 开头,后跟三个或六个十六进制数字,范围可以是0到F。这些值不区分大小写。因此,颜色代码"#FF8800"与"#ff8800"、"#F80"与"#f80"是等效的。
此外,还可以按名称指定一些常见的颜色。下表列出了一些命名颜色选项、其等效 RGB 三元组及十六进制颜色代码。
| 颜色名称 | 短名称 | RGB 三元组 | 十六进制颜色代码 | 外观 |
|---|---|---|---|---|
"red" | "r" | [1 0 0] | "#FF0000" |
|
"green" | "g" | [0 1 0] | "#00FF00" |
|
"blue" | "b" | [0 0 1] | "#0000FF" |
|
"cyan" | "c" | [0 1 1] | "#00FFFF" |
|
"magenta" | "m" | [1 0 1] | "#FF00FF" |
|
"yellow" | "y" | [1 1 0] | "#FFFF00" |
|
"black" | "k" | [0 0 0] | "#000000" |
|
"white" | "w" | [1 1 1] | "#FFFFFF" |
|
"none" | 不适用 | 不适用 | 不适用 | 无颜色 |
下表列出了浅色和深色主题中绘图的默认调色板。
| 调色板 | 调色板颜色 |
|---|---|
在 R2025a 之前的版本中: 大多数绘图默认使用这些颜色。 |
|
|
|
您可以使用 orderedcolors 和 rgb2hex 函数获取这些调色板的 RGB 三元组和十六进制颜色代码。例如,获取 "gem" 调色板的 RGB 三元组并将其转换为十六进制颜色代码。
RGB = orderedcolors("gem");
H = rgb2hex(RGB);在 R2023b 之前的版本中: 使用 RGB = get(groot,"FactoryAxesColorOrder") 获取 RGB 三元组。
在 R2024a 之前的版本中: 使用 H = compose("#%02X%02X%02X",round(RGB*255)) 获取十六进制颜色代码。
标记填充颜色,指定为 "auto"、RGB 三元组、十六进制颜色代码、颜色名称或短名称。"auto" 选项使用与父坐标区的 Color 属性相同的颜色。如果您指定 "auto",并且坐标区图框不可见,则标记填充颜色为图窗的颜色。
对于自定义颜色,请指定 RGB 三元组或十六进制颜色代码。
RGB 三元组是包含三个元素的行向量,其元素分别指定颜色中红、绿、蓝分量的强度。强度值必须位于
[0,1]范围内,例如[0.4 0.6 0.7]。十六进制颜色代码是字符串标量或字符向量,以井号 (
#) 开头,后跟三个或六个十六进制数字,范围可以是0到F。这些值不区分大小写。因此,颜色代码"#FF8800"与"#ff8800"、"#F80"与"#f80"是等效的。
此外,还可以按名称指定一些常见的颜色。下表列出了一些命名颜色选项、其等效 RGB 三元组及十六进制颜色代码。
| 颜色名称 | 短名称 | RGB 三元组 | 十六进制颜色代码 | 外观 |
|---|---|---|---|---|
"red" | "r" | [1 0 0] | "#FF0000" |
|
"green" | "g" | [0 1 0] | "#00FF00" |
|
"blue" | "b" | [0 0 1] | "#0000FF" |
|
"cyan" | "c" | [0 1 1] | "#00FFFF" |
|
"magenta" | "m" | [1 0 1] | "#FF00FF" |
|
"yellow" | "y" | [1 1 0] | "#FFFF00" |
|
"black" | "k" | [0 0 0] | "#000000" |
|
"white" | "w" | [1 1 1] | "#FFFFFF" |
|
"none" | 不适用 | 不适用 | 不适用 | 无颜色 |
下表列出了浅色和深色主题中绘图的默认调色板。
| 调色板 | 调色板颜色 |
|---|---|
在 R2025a 之前的版本中: 大多数绘图默认使用这些颜色。 |
|
|
|
您可以使用 orderedcolors 和 rgb2hex 函数获取这些调色板的 RGB 三元组和十六进制颜色代码。例如,获取 "gem" 调色板的 RGB 三元组并将其转换为十六进制颜色代码。
RGB = orderedcolors("gem");
H = rgb2hex(RGB);在 R2023b 之前的版本中: 使用 RGB = get(groot,"FactoryAxesColorOrder") 获取 RGB 三元组。
在 R2024a 之前的版本中: 使用 H = compose("#%02X%02X%02X",round(RGB*255)) 获取十六进制颜色代码。
标记大小,指定为以磅为单位的正值,其中 1 磅 = 1/72 英寸。
datetime 刻度标签的格式,指定为以逗号分隔的对组,该对组由 "DatetimeTickFormat" 和一个包含日期格式的字符向量或字符串组成。可使用字母 A-Z 和 a-z 构造一个自定义格式。这些字母对应于日期的 Unicode® 区域设置数据标记语言 (LDML) 标准。可以使用连字符、空格或冒号等非 ASCII 字母字符来分隔字段。
如果未为 "DatetimeTickFormat" 指定值,则 plot 将基于坐标轴范围自动优化和更新刻度标签。
示例: "DatetimeTickFormat","eeee, MMMM d, yyyy HH:mm:ss" 显示日期和时间,例如 Saturday, April 19, 2014 21:41:06。
下表列举了多种常见的显示格式和纽约市 2014 年 4 月 19 日(星期六)下午 9:41:06 的格式化输出示例。
DatetimeTickFormat 的值 | 示例 |
|---|---|
"yyyy-MM-dd" | 2014-04-19 |
"dd/MM/yyyy" | 19/04/2014 |
"dd.MM.yyyy" | 19.04.2014 |
"yyyy年 MM月 dd日" | 2014年 04月 19日 |
"MMMM d, yyyy" | April 19, 2014 |
"eeee, MMMM d, yyyy HH:mm:ss" | Saturday, April 19, 2014 21:41:06 |
"MMMM d, yyyy HH:mm:ss Z" | April 19, 2014 21:41:06 -0400 |
有关有效字母标识符的完整列表,请参阅日期时间数组的 Format 属性。
DatetimeTickFormat 不是图形线条属性。创建绘图时,必须使用名称-值对组参量设置刻度格式。或者,使用 xtickformat 和 ytickformat 函数设置格式。
日期时间标尺的 TickLabelFormat 属性存储格式。
duration 刻度标签的格式,指定为以逗号分隔的对组,该对组由 "DurationTickFormat" 和一个包含持续时间格式的字符向量或字符串组成。
如果未为 "DurationTickFormat" 指定值,则 plot 将基于坐标轴范围自动优化和更新刻度标签。
要将持续时间显示为包含小数部分的单个数字,例如 1.234 小时,请指定下表中的值之一。
DurationTickFormat 的值 | 描述 |
|---|---|
"y" | 精确定长年的数目。固定长度的一年等于 365.2425 天。 |
"d" | 精确固定长度的天数的数目。固定长度的一天等于 24 小时。 |
"h" | 小时数 |
"m" | 分钟数 |
"s" | 秒数 |
示例: "DurationTickFormat","d" 以固定长度的天数显示持续时间值。
要以数字计时器的形式显示持续时间,请指定下列值之一。
"dd:hh:mm:ss""hh:mm:ss""mm:ss""hh:mm"
此外,可以通过附加多达 9 个 S 字符显示多达 9 位小数的秒位。
示例: "DurationTickFormat","hh:mm:ss.SSS" 以三位数显示持续时间值的毫秒数。
DurationTickFormat 不是图形线条属性。创建绘图时,必须使用名称-值对组参量设置刻度格式。或者,使用 xtickformat 和 ytickformat 函数设置格式。
持续时间标尺的 TickLabelFormat 属性存储格式。
提示
使用
NaN和Inf值将行断开。例如,以下代码绘制前两个元素,跳过第三个元素,并使用最后两个元素绘制另一线条:plot([1,2,NaN,4,5])
plot基于坐标区的ColorOrder和LineStyleOrder属性选用颜色和线型。plot先对第一种线型循环使用每种颜色。然后,再对下一个线型循环使用每种颜色,以此类推。通过在坐标区中设置
ColorOrder或LineStyleOrder属性,可以在绘图后更改颜色和线型。您也可以调用colororder函数来更改图窗中所有坐标区的色序。
扩展功能
plot 函数支持 tall 数组,但存在以下使用说明和限制:
对于 tall 数组
X和Y,支持的语法包括:plot(X,Y)plot(Y)plot(___,LineSpec)plot(___,Name,Value)plot(ax,___)
X必须为单调递增顺序。不支持分类输入。
tall 输入必须为实数列向量。
处理 tall 数组时,
plot函数将以迭代方式逐步绘图,一边读取数据,一边添加到绘图中。在更新过程中,进度指示条显示已绘制数据的比例。在绘图完成之前,支持在更新过程中进行缩放和平移。要停止更新过程,请按进度指示条中的暂停按钮。
有关详细信息,请参阅Visualization of Tall Arrays。
plot 函数支持 GPU 数组输入,但有以下用法说明和限制:
此函数接受 GPU 数组,但不在 GPU 上运行。
有关详细信息,请参阅在 GPU 上运行 MATLAB 函数 (Parallel Computing Toolbox)。
版本历史记录
在 R2006a 之前推出当您将表和一个或多个变量名称传递给 plot 函数时,轴和图例标签现在会显示表变量名称中包含的任何特殊字符,如下划线。以前,特殊字符会被解释为 TeX 或 LaTeX 字符。
例如,如果将包含名为 Sample_Number 的变量的表传递给 plot 函数,则下划线会出现在轴和图例标签中。在 R2022a 及更早版本中,下划线解释为下标。
| 版本 | 表变量 "Sample_Number" 的标签 |
|---|---|
R2022b |
|
R2022a |
|
要显示具有 TeX 或 LaTeX 格式的轴和图例标签,请手动指定标签。例如,在绘制后,使用所需的标签字符串调用 xlabel 或 legend 函数。
xlabel("Sample_Number") legend(["Sample_Number" "Another_Legend_Label"])
通过将表传递给 plot 函数并后跟要绘制的变量来创建图。当您将数据指定为表时,会自动使用表变量名称对轴标签和图例(如果有)进行标注。
MATLAB Command
You clicked a link that corresponds to this MATLAB command:
Run the command by entering it in the MATLAB Command Window. Web browsers do not support MATLAB commands.
选择网站
选择网站以获取翻译的可用内容,以及查看当地活动和优惠。根据您的位置,我们建议您选择:。
您也可以从以下列表中选择网站:
如何获得最佳网站性能
选择中国网站(中文或英文)以获得最佳网站性能。其他 MathWorks 国家/地区网站并未针对您所在位置的访问进行优化。
美洲
- América Latina (Español)
- Canada (English)
- United States (English)
欧洲
- Belgium (English)
- Denmark (English)
- Deutschland (Deutsch)
- España (Español)
- Finland (English)
- France (Français)
- Ireland (English)
- Italia (Italiano)
- Luxembourg (English)
- Netherlands (English)
- Norway (English)
- Österreich (Deutsch)
- Portugal (English)
- Sweden (English)
- Switzerland
- United Kingdom (English)






























