卡方分布
概述
卡方 (χ2) 分布是一个单参数曲线族。卡方分布通常用于假设检验,特别是拟合优度卡方检验。
Statistics and Machine Learning Toolbox™ 提供了多种处理卡方分布的方法。
参数
卡方分布使用以下参数。
| 参数 | 描述 | 支持 |
|---|---|---|
| nu (ν) | 自由度 | ν = 1, 2, 3,... |
自由度参数通常是整数,但卡方函数接受任何正值。
两个自由度为 ν1 和 ν2 的卡方随机变量之和是一个自由度为 ν = ν1 + ν2 的卡方随机变量。
概率密度函数
卡方分布的概率密度函数 (pdf) 为
其中 ν 是自由度,Γ( · ) 是 gamma 函数。
有关示例,请参阅计算卡方分布 pdf。
累积分布函数
卡方分布的累积分布函数 (cdf) 为
其中 ν 是自由度,Γ( · ) 是 Gamma 函数。结果 p 是来自自由度为 ν 的卡方分布的单个观测值落在区间 [0, x] 内的概率。
有关示例,请参阅计算卡方分布 cdf。
逆累积分布函数
卡方分布的逆累积分布函数 (icdf) 为
其中
ν 是自由度,Γ( · ) 是 gamma 函数。结果 p 是来自自由度为 ν 的卡方分布的单个观测值落在区间 [0, x] 内的概率。
描述性统计量
卡方分布的均值为 ν。
卡方分布的方差为 2ν。
示例
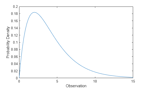
计算卡方分布 pdf
计算具有 4 个自由度的卡方分布的 pdf。
x = 0:0.2:15; y = chi2pdf(x,4);
绘制 pdf。
figure; plot(x,y) xlabel('Observation') ylabel('Probability Density')

卡方分布向右偏斜,尤其是在自由度数量较少时。
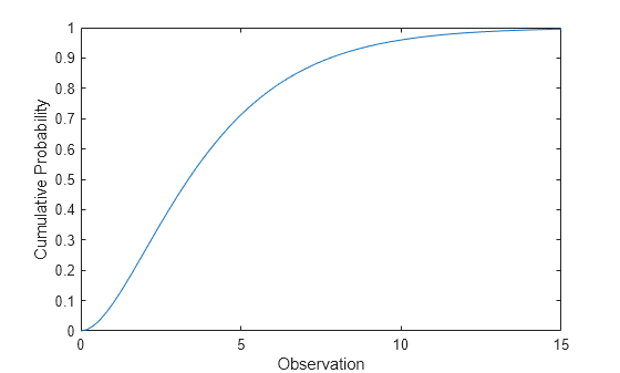
计算卡方分布 cdf
计算具有 4 个自由度的卡方分布的 cdf。
x = 0:0.2:15; y = chi2cdf(x,4);
绘制 cdf。
figure; plot(x,y) xlabel('Observation') ylabel('Cumulative Probability')

相关分布
F Distribution - F 分布是具有参数 ν1(分子自由度)和 ν2(分母自由度)的双参数化分布。F 分布可以定义为比率 ,其中 χ21 和 χ22 都是独立的且分别服从具有 ν1 和 ν2 个自由度的卡方分布。
Gamma Distribution - gamma 分布是具有参数 a(形状)和 b(尺度)的双参数连续分布。卡方分布等于 2a = ν 和 b = 2 的 gamma 分布。
Noncentral Chi-Square Distribution - 非中心卡方分布是具有参数 ν(自由度)和 δ(非中心)的双参数连续分布。当 δ = 0 时,非中心卡方分布等于卡方分布。
正态分布 - 正态分布是双参数连续分布,具有参数 μ(均值)和 σ(标准差)。当 μ = 0、σ = 1 时,便会出现标准正态分布。
如果 Z1, Z2, …, Zn 是独立的标准正态随机变量,则 具有自由度为 ν = n – 1 的卡方分布。
如果一组(包含 n 个)观测值呈正态分布,方差为 σ2,样本方差为 s2,则 具有自由度为 ν = n – 1 的卡方分布。此关系用于在函数
normfit中计算正态参数 σ2 的估计的置信区间。Student's t Distribution - Student t 分布是具有参数 ν(自由度)的单参数连续分布。如果 Z 具有标准正态分布,χ2 具有自由度为 ν 的卡方分布,并且 Z 和 χ2 是独立的,则 具有自由度为 ν 的 Student t 分布。
Wishart Distribution - 威沙特分布是卡方分布的高维模拟。
参考
[1] Abramowitz, Milton, and Irene A. Stegun, eds. Handbook of Mathematical Functions: With Formulas, Graphs, and Mathematical Tables. 9. Dover print.; [Nachdr. der Ausg. von 1972]. Dover Books on Mathematics. New York, NY: Dover Publ, 2013.
[2] Devroye, Luc. Non-Uniform Random Variate Generation. New York, NY: Springer New York, 1986. https://doi.org/10.1007/978-1-4613-8643-8
[3] Evans, M., N. Hastings, and B. Peacock. Statistical Distributions. 2nd ed., Hoboken, NJ: John Wiley & Sons, Inc., 1993.
[4] Kreyszig, Erwin. Introductory Mathematical Statistics: Principles and Methods. New York: Wiley, 1970.
另请参阅
chi2cdf | chi2pdf | chi2inv | chi2stat | chi2gof | chi2rnd